爱心捐赠 AIXINJUANZENG
当前位置: 首 页 > 爱心捐赠 > 详情

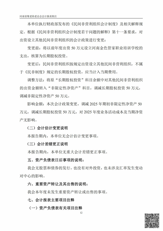
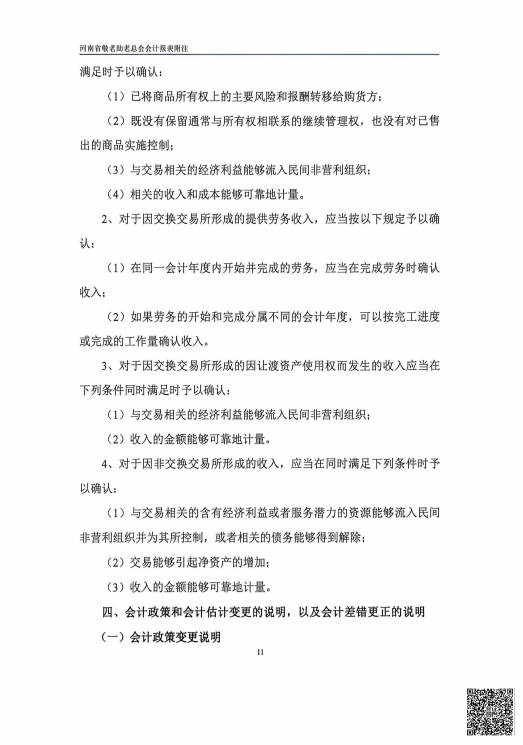
2025年审计报告

2026-04-10 15:23:23点击:66 来源:敬老助老总会

ea2f9b40216a55612bceaf50d2217556.png

e490f4f23567ba3a668bdbbee7f04a62.png

eefa0edb9a4f9e09450f386e26c31e59.png

3f58a7b1d5103057f5b599435fc75bb3.png

2cf1820fbd0e5cf315be2c0666b8a04a.png

18829efa394a53c20f5fb1d234c7f2dd.png

73308d725f987251f54d3dbd8e4a019e.png

e9dbfd2e1dd3398c983c17d934a99f03.png


92216da288830c3cc2a202488e9d91bb.png

6a566d544ae1cdc8e3fe607a85c76ab5.png

dc8bf2c07f3ff9b05337be65c44350eb.png

90a9a2143d165e3bce9f0a4855355b1a.png

1ea4900019636cb3c45daa88089cc3d2.png

d9e821803ac6f74af5c73bb9b5e71434.png

5b5eb43cdc28078be8dbc1fb0519913b.png

c3e9924bd3963a80ec5559384653d11e.png

d42fa69dd6c5aaacd5b86bd380db7f41.png

944ca5c59eb3c316cf14b7e43124a27a.png

f8e0b61945a11b244ac346a85fd3c36d.png

20cdd3771d6a97a4da9645f78f2d8158.png

fcc8a95b05ea09cc4f5c804f940235a0.png

d58c73709021d75f7792df7ba8fd6a44.png

16f5f8867b8a8c3a0c680cd04c48fff2.jpg

be2207f5c1ca0016102e5c07cb5b74d9.jpg

2080a7185517703eb58ab0852b69911a.jpg

28e067922eefa844bc436d7fa217af02.jpg

6a8d4787d78d379f3ab7bae2ac424b98.jpg

eecb9a6b9092cfc609d46b2a20363f7e.jpg

3f5dec1e1cd4336db1cd8234fe36786f.jpg

0b09566bbc6f80e339567fcb0226a1cf.jpg

b7944dfb2afaf7037919e74ad658755c.jpg

9005e884f56a3b89d2129d29e3bba8aa.jpg




上一篇: 河南省敬老助老总会换届会议议题及新任负责人基本情况公示 2025-12-06 10:43:56
下一篇: 没有更多了

0371-69523160

400-0918-696

欢迎投稿:hnjlzlzh@126.com

意见建议:hnjlzlzh@126.com

地址:河南省郑州市地德街16号

主办单位: 河南省敬老助老总会
您是第965315位访问者!

微信公众号

Copyright @ 2011 - 2014 hnjlzlzh.org.cn. All Rights Reserved

版权所有: 河南省敬老助老总会 未经许可不得复制、转载。备案号:豫ICP备2021008278号